公眾號
微博
粵商通
機器人
美麗廣州
美麗廣州2025-03-10 09:32 廣州市生態環境局
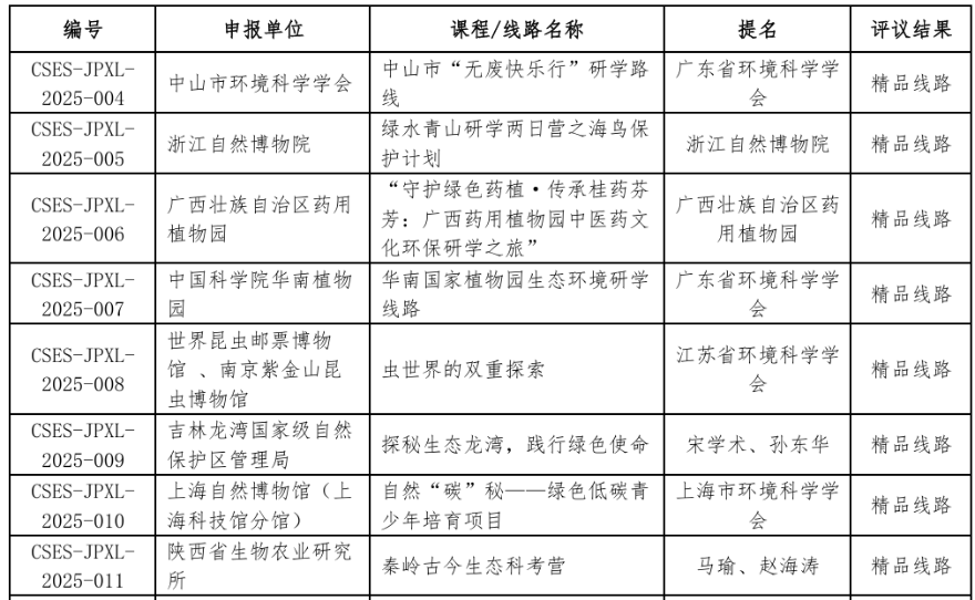
近日,中國環境科學學會發布了《關于生態環境研學課程和線路評議結果的公告》。中國科學院華南植物園以“領略植物盛宴,助力生態文明建設”獲評生態環境研學精品線路,是廣州市唯一入選的精品研學線路。


華南國家植物園 “領略植物盛宴,助力生態文明建設”生態環境研學線路秉持生態與教育融合、可持續發展和互動體驗優先原則,規劃了一條涵蓋豐富植物資源、獨特園林景觀和生動人文歷史的路線,包括棕櫚園、孑遺植物區、龍洞琪林等多個特色園區,設計了叢林探秘、珍稀瀕危植物觀察、植物與文化交融3大主題。本條研學線路主要面向青少年,讓其在領略植物盛宴的同時,深入了解生態環境保護的重要性,助力生態文明素養提升。




▲“領略植物盛宴,助力生態文明建設”生態環境研學手冊
此外,華南國家植物園科普教育立足于活植物收集和遷地保育,堅持植物知識與嶺南園林文化融合展示,構建了自然教育系列、科技資源科普化系列、科普進校園系列和遷地—就地融合保育系列四大科普課程體系。2024年以來,廣州市生態環境局天河分局聯合華南國家植物園,聚焦“美麗天河 我是行動者”“生物多樣性,你我共參與”“美麗山水花城 你我共建共享”“賞鳥語花香 享華植之美”等主題,舉辦“植物科學畫”科普展、“探索大自然中的納米”生態研學課程、“聆聽自然的聲音:鳥語秘籍”生態研學課程、“五彩繽紛的植物世界”科普講座、“花的觀察與藝術”科普講座等活動共計35場,線上線下參與超20,000人次,廣泛傳播生態環境保護“正能量”,不斷提升全社會生態環境保護意識。

▲市生態環境局天河分局聯合華南國家植物園開展宣傳教育活動
(廣州市生態環境局天河分局)